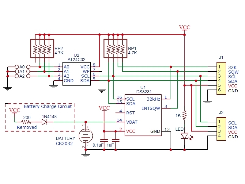
카테고리 없음 DS3231 모듈 by N2info 2020. 12. 26. 출처 : www.parts-kits.com/shop/goods/goods_view.php?goodsno=363&category=001 공유하기 게시글 관리 N2 정보기술 저작자표시 비영리 변경금지 (새창열림)