카테고리 없음

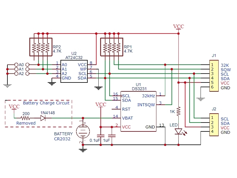
DS3231 모듈

N2info 2020. 12. 26. 00:18

출처 : www.parts-kits.com/shop/goods/goods_view.php?goodsno=363&category=001

저작자표시 비영리 변경금지 (새창열림)