AI/Jetson NANO
nvidia Jetson NANO 2GB 사용
N2info
2021. 9. 8. 12:19
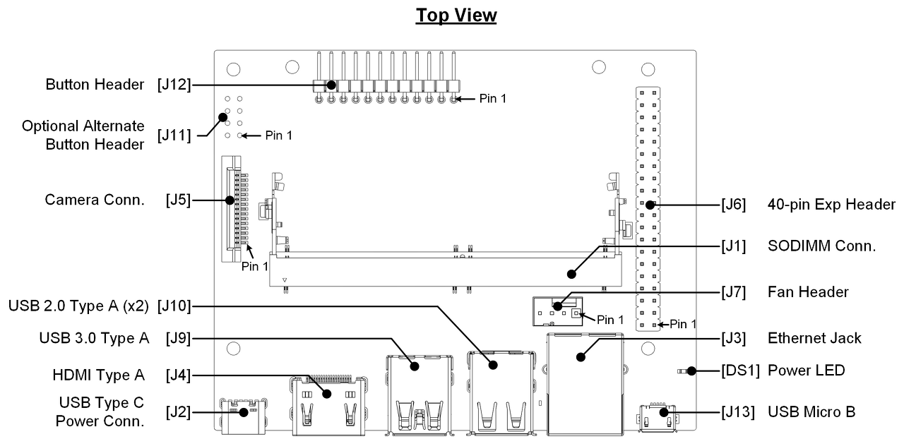
Jetson NAMO 2GB 외관




인터페이스에 대한 상세 내용 : 여기


Jetson NAMO 2GB 기술사양

Jetson NANO 키트 비교

라즈베리파이와 비슷하게 OS 이미지파일을 다운로드후 설치하는 단계로 진행됨
- 이미지파일 다운로드(zip 확장자임)
- MicriSD카드에 이미지 쓰기(별도 프로그램 필요)
- 장치 부팅후 설치단계 진행
SD카드 이미지 파일 다운로드 링크
https://developer.nvidia.com/embedded/jetpack#install

다운로드 파일명 : jetson-nano-2gb-jp46-sd-card-image.zip(2021.09.06기준)

MicriSD카드에 이미지 쓰기(balendEtcher 사용)

이미지 파일을 쓰는 동안 디스크를 포멧해야한다는 메시지가 뜨는데 무시하자

마이크로 SD를 제거할때 "꺼내기"를 반드시 실행후 제거하기를 추천합니다.
마이크로 SD카드 넣기(딸각하는 소리 또는 느낌이 올때까지...)

모니터와 키보드, 마우스를 연결하고, 전원을 공급하면 nvidia 화면이 보이다가
초기 사용자라이센스 동의 화면이 표시된다.(키보드가 연결되지 않으면 화면이 나타나지 않는다.)

이후에 대부분 계속을 클릭하면 된다.

설정이 완료된후 재시작하고 다음 화면이 나타나면 완료된것이다.
